You know what sucks in a game? Being force fed how you are supposed to interact with the world. You know what also sucks? Not knowing what to do, or knowing exactly what to do and making it nearly impossible to accomplish. There are a myriad of ways this can be done correctly or incorrectly and I’m sure there were active decisions as to why certain designs were chosen, but they all contribute to or take away from the player experience in one form or another and it’s left to a good level designer to understand what works best for their game and how to design the level around making the most out of the player experience.
Driven by Affirmation and Rewards, if they seem fulfilling
The driving force of many games are the little victories that the player experiences as they work their way through the story. Outsmarting a boss, out-maneuvering a red shell, over-shooting a room just to find out that you got an unexpected multi-kill. These little achievements give us a boost in confidence and a re-exhilaration that are hard to replicate, but much like getting top marks on an exam or test that you studied all weekend for, the anticipation and exhilaration comes when the accomplishments feels earned. Accomplishments that don’t feel earned, feel meaningless. Like the participation trophy for the kids who just stand around on the field, they don’t mean much to the players. The achievements that we care about are the hard earned ones. “Doing things the hard way” in VVVVVV; 100%ing Super Meat Boy; completing “I Wanna be the Guy”; any epic mount, gear, drop from World of Warcraft or Final Fantasy XIV or Diablo 2/3. These are the achievements that have people in various states of awe because of the difficulty involved, but to the player who actually accomplished this they get this intense sense of elation and equally intense attachment to their accomplishments.

While not as grandiose, the same is said about the less strenuous achievements, just getting through the difficulties of a game and the various tests that the game developers build into their game. From the starting screen of a game, there are little achievements to be felt by the player that can build the attachment and joy of a game. Figuring out where to go, learning about an enemy or encounter and planning out how to outsmart your enemy, remembering that the fishing line that you picked up three acts ago still requires a purpose when you come across a bird in possession of a key that you are in need of. Those little epiphanies that lead to rewards, giving us the motivation to continue playing. The Challenge-Reward balance is hard to juggle. Developing the mindset of the player, teaching them the basic perceptual and mechanical philosophy of the game in order to survive the trek from start to finish while making the journey still feel meaningful rather than trivial or overly arduous.
The first problem is when things feel too obvious. Like getting a test in calculus and everything on the sheet is basic addition. Or opening a game to a screen where you get a wall of text telling you exactly what all of your moves are with big arrows telling you to “go here to win please”. Having the solution be supremely obvious detracts from any sense of progression that the game could impart. I got an A in calculus because of my basic addition. That doesn’t mean that I know calculus or that I would feel overly anxious to share this with people except for how they too can cheat their way through a degree. For the same reason, I wouldn’t point to these games to having intuitive and compelling gameplay and level design. The way I see it, if you have to direct your player to every move that they should be making, then the player isn’t playing a game under their own control anymore, but instead is directed how to properly interact with the world. The player’s agency is lost because they are no longer making decisions for themselves except to follow directions or to stand in place. This is, in essence, the same as watching a movie with a remote in your hand and you’re actively choosing to press the pause button to stop movement or let the movie keep playing and watch pre-scripted action unfold. It can be entertaining at times and useful for delivering a story, but not for delivering immersive gameplay and you aren’t exactly making the most of player agency, the gaming medium, or the best of arguments for games over other mediums.
The second is when things are needlessly complicated. The level design may be poor and you can’t figure where to go, what you can interact with, no hint or pattern to discern to make sense of the gamespace that you’re playing in. Or maybe you can figure out how to interact with the world, but the way you do so is hard to actually “do”. It’s not just about knowing what to do, but the ability to do so. Platforms that you think are easy to make glitch you through the floor and you fall to your death. Enemies having microscopically small frames of animation and hitboxes in where they are vulnerable. I need to wall jump, but I only have 1 frame to press the jump button for perfect execution, otherwise I smear my character’s face along the wall.
My First Screen (What do I see when I’m allowed to do anything)
Good: Metroid, Super Metroid, Super Mario Series, Megaman Series, Super Meat Boy, Sonic
Bad: Contra, Superman 64, Sonic ’06, Fester’s Quest
The first level gives the impression of your game. The feel and atmosphere that should be expected as the player progresses and showing the manner of learning involved in the game. A playspace to test and learn the basic mechanics of the game. I’m going to constrict this a bit and try to show how even the first few screens of a game leave the impression of how a game feels to interact with and how it shapes our understanding of the gamespace.
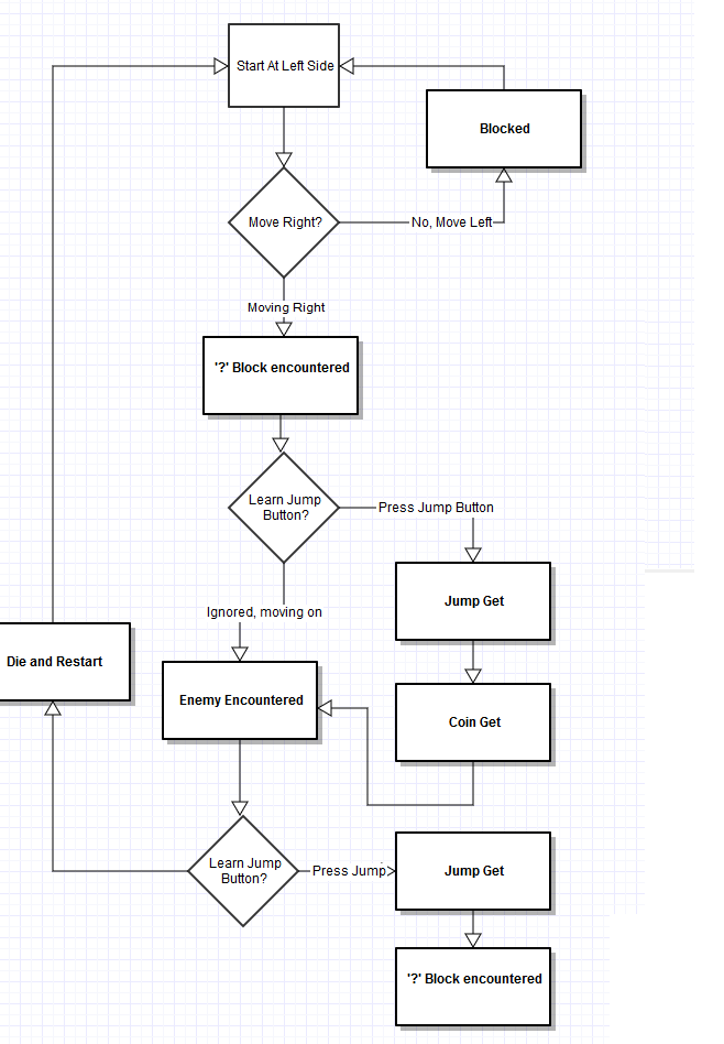
Good: Super Mario Bros

Every gamers “goto” for simple yet effective level design. The basic idea is we set Mario to the left side of the screen so that the player is motivated to move the right of the screen in order to progress. If the player tries to move left, they don’t have penalty because it’s only 3 blocks traversed. So they travel right and as the screen scrolls we get to the first set of blocks. The first being a ‘?’ block that’s nice and shiny. We can either hit it or move forward, to where we see an enemy and brick blocks. We HAVE to learn to jump in order to progress in the game or else we die here. Luckily with the NES controller only having two buttons (other than the d-pad) we can try both and learn what the jump is. JUMP GET. Even if we didn’t jump correctly this time around, the penalty of improper execution isn’t that dramatic yet. We only moved a handful of blocks and the skill requirement wasn’t that severe. So once you learn the tool of moving right and jumping, the player can get through the majority of the game. And I might get a coin/mushroom in it? Instant Reward for my efforts.

Good: Super Mario Bros 2

The player needed to learn to not move right to win, though. With the next Mario game to be released in the US, that mentality needed to be shaken out of us abruptly. Enter the SMB2 starting screen where we immediately are introduced to a falling vertical area. You aren’t moving right to win anymore, but moving downward. If you decide to try moving right, you wrap around to the other side and your understanding of platforming is completely warped from this point onward.

Good: Super Meat Boy

Team Meat took a similar approach to Super Mario Bros, with the low trial-penalty for moving left and none for not figuring out how to jump. Well, if you don’t EVER figure out how to jump then you can never progress anyways, but the playspace is appreciated to test out some of the basics with no stress involved. This is more important because without having a solid understanding of the mechanics of Meatboy, the game could get exponentially more frustrating due to the already high requirement for skill as the game progresses.
Good: Metroid

Like Super Mario Bros 2, Metroid needed to kick the player out of the habit of “right=win”. Starting the player out in the middle of the screen alludes to the ability and possible requirement that moving left or right is possible. If you move to the right, you are immediately blocked off because you need the powerball in-order to roll under the crack, so you are forced to move left in order to get the thing.

After acquiring the thing, you’re then forced right and need to actually use the ability to roll under the crevices in order to even progress.

Good: Super Metroid

Again, starting in the middle of the screen, so the allusion of moving both directions. Like Mario Bros 2, needing to fall down in order to progress. All of this to negate old notion of “right=win”.
Mixed: Contra
![And you thought that NES games were for casuals. [Plays Contra for 5 minutes] ...I'll be going back to my Candy Crush now](https://gameintrospection.com/wp-content/uploads/2014/06/contra-stage1-jungle_1.png?w=736)
[Plays Contra for 5 minutes]
…I’ll be going back to my Candy Crush now
At least the first screens force-feed the need to jump, dodge, shoot in all directions and powerups in a short amount of time, while letting the player know that this game isn’t one to take lightly.
Bad: Superman 64


“Solve my Maze!” How am I supposed to when Superman drives like a Buick? I don’t get time to be introduced to the controls that are beyond horrendous, I don’t get time to enjoy Metropolis, but am immediately thrust into one of the worst aspects of the game in all of its discontents. At least give me a beat-‘em-up stage or something.
At least they point me in the first direction to go to.
Bad: Sonic ‘06


Again, starting me with the boring parts of the game. Good job on y’all. And with little understanding of what I’m supposed to do or distinction of where to go/who to talk to? Great. Sonic for the new generation.
Exploring more ways to teach the player in the future. Follow the tag.

Leave a comment